
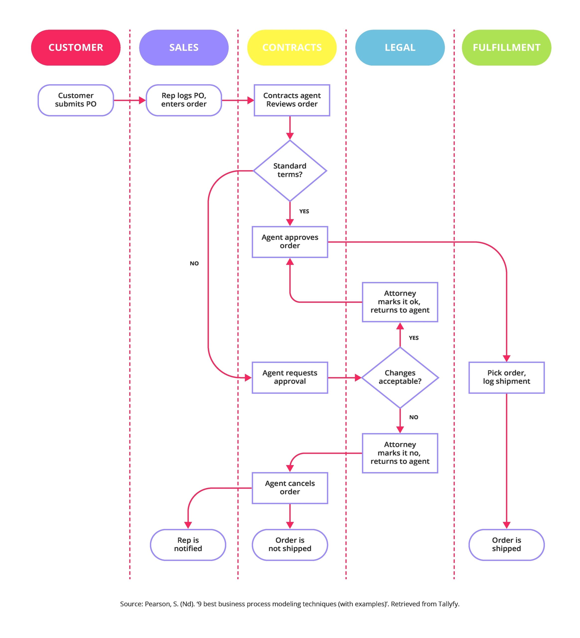
Business Process Modelling Techniques: Business process modelling techniques like BPMN, flowcharts, and UML diagrams are used to visualize and analyze workflows, helping to identify improvements and optimize operations.
Tags: BPM techniques diagram, business workflow visual, modeling tools, process improvement strategies, process mapping methods
