
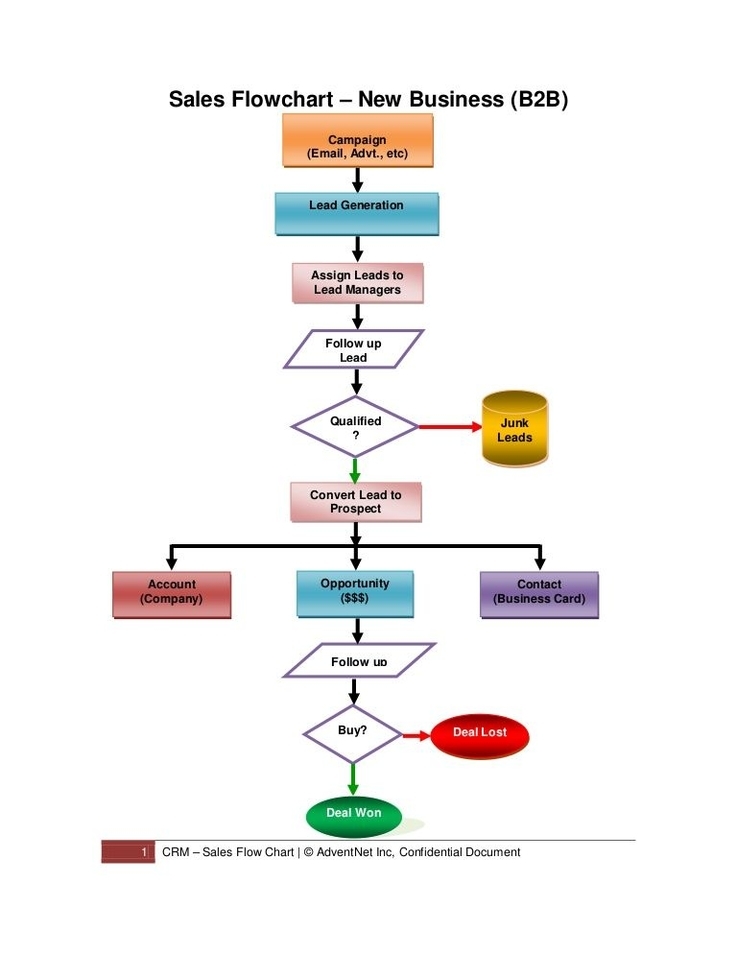
Sales and Marketing Strategies: Sales and marketing strategies are comprehensive plans that outline how a business will target, reach, engage, influence, and convert leads into customers. These strategies ensure that sales and marketing teams work in unison to achieve business objectives, optimize processes, and maintain customer loyalty.
Tags: customer journey chart, lead handling model, sales funnel graphic, sales process flowchart diagram, selling process visual
